
Why
This project focuses on and considers both the visual impairment and the physical appearance of users, aiming to empower them and help them feel more confident. It is often wrongly assumed that visually impaired individuals do not care about their appearance. However, this is a misconception that does not reflect reality. Personal appearance is an important aspect of life, and feeling well-dressed can significantly boost self-esteem. A device that helps choose outfits does more than just get you dressed: it promotes autonomy, inclusion, and identity.
What
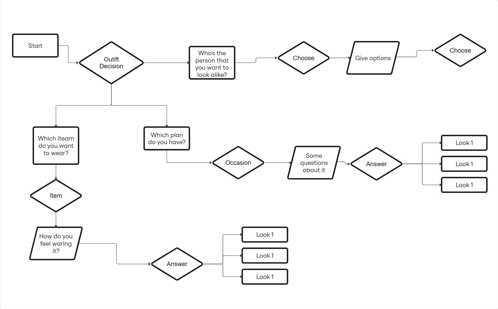
The product supports individuals with B2-level visual impairment in getting dressed. It generates outfit suggestions based on the event the user plans to attend or according to specific clothing items they want to wear and already own. A prototype application was developed in collaboration with the Visual Disability B1+B2+B3 organization.
How
Today, most clothing labels include an adhesive tag with NFC (Near Field Communication) technology, which allows information to be transferred between devices at short range. Clothing companies typically use this for better supply chain management. My project is designed to detect and use this embedded NFC data, integrating it into the system. This enables the application to keep a record of the user’s wardrobe and, with the help of AI, offer personalized outfit suggestions.

Inclusion is not a luxury—it’s a right.

People with visual disabilities deserve more than survival; they deserve joy.

We all care about how we look and how we feel.

Blind people want to feel bold, stylish, and confident too.

Autonomy means choosing your own outfit, not having it chosen for you.

Blindness doesn’t erase identity, interests, or the desire to belong.







